Product Summary
The XC2V1000-6FG456C is designed as the field-programmable gate arrays that belongs to the Virtex-II family. It is one kind of user-programmable gate arrays with various configurable elements and is optimized for high-density and high-performance logic designs. Also this device has a new generation of programmable routing resources called active interconnect technology interconnects all of these elements.
Parametrics
Absolute maximum ratings: (1)Internal supply voltage relative to GND, VCCINT: –0.5 to 1.65V; (2)Auxiliary supply voltage relative to GND, Vccaux: –0.5 to 4.0V; (3)Output drivers supply voltage relative to GND, Vcco: –0.5 to 4.0V; (4)Key memory battery backup supply, Vbatt: –0.5 to 4.0V; (5)Input reference voltage, Vref: –0.5 to VCCO+0.5V; (6)Input voltage relative to GND (user and dedicated I/Os), Vin: –0.5 to VCCO+0.5V; (7)Voltage applied to 3-state output (user and dedicated I/Os), Vts: –0.5 to 4.0V; (8)Storage temperature (ambient), Tstg: –65 to +150℃; (9)Maximum soldering temperature, All regular FF/BF flip-chip and FG/BG/CS wire-bond packages, TSOL: +220℃; (10)Maximum soldering temperature, Pb-free FGG456, FGG676, BGG575, and BGG728 wire-bond packages, TSOL: +250℃; (11)Maximum soldering temperature, Pb-free FGG256 and CSG144 wire-bond packages, TSOL: +260℃; (12)Maximum junction temperature, Tj: +125℃.
Features
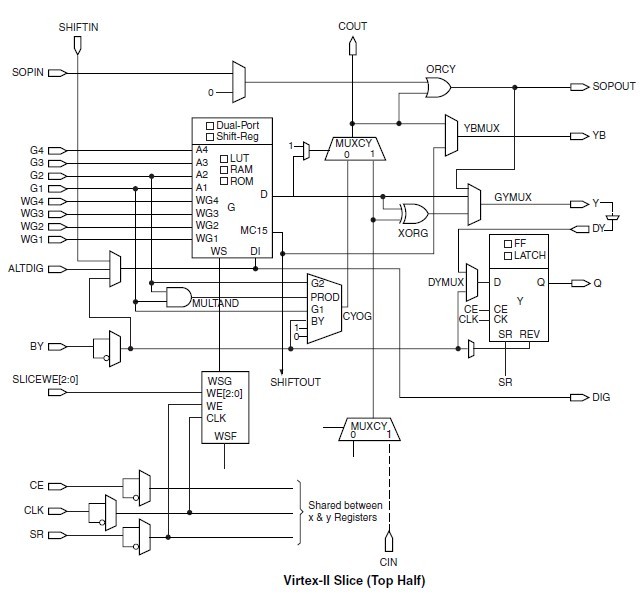
Features: (1)Industry First Platform FPGA Solution; (2)IP-Immersion Architecture; (3)SelectRAM Memory Hierarchy; (4)High-Performance Interfaces to External Memory; (5)Flexible Logic Resources; (6)High-Performance Clock Management Circuitry; (7)Active Interconnect Technology; (8)SelectIO-Ultra Technology; (9)Supported by Xilinx Foundation and Alliance Series Development Systems; (10)SRAM-Based In-System Configuration; (11)0.15 μm 8-Layer Metal Process with 0.12 μm High-Speed Transistors; (12)1.5V (VCCINT) Core Power Supply, Dedicated 3.3V VCCAUX Auxiliary and VCCO I/O Power Supplies; (13)IEEE 1149.1 Compatible Boundary-Scan Logic Support; (14)Flip-Chip and Wire-Bond Ball Grid Array (BGA) Packages in Three Standard Fine Pitches (0.80 mm, 1.00 mm, and 1.27 mm); (15)Wire-Bond BGA Devices Available in Pb-Free Packaging; (16)100% Factory Tested.
Diagrams

![]() |
![]() XC2V1000 |
![]() Other |
![]() |
![]() Data Sheet |
![]() Negotiable |
|
||||||
![]() |
![]() XC2V1000-4BG575I |
![]() |
![]() IC FPGA VIRTEX-II 575PBGA |
![]() Data Sheet |
![]()
|
|
||||||
![]() |
![]() XC2V1000-4BGG575C |
![]() |
![]() IC VIRTEX-II FPGA 1M 575-MBGA |
![]() Data Sheet |
![]()
|
|
||||||
![]() |
![]() XC2V1000-4BGG575I |
![]() |
![]() IC FPGA VIRTEX-II 2M 575-MBGA |
![]() Data Sheet |
![]()
|
|
||||||
![]() |
![]() XC2V1000-4FF896I |
![]() |
![]() IC FPGA VIRTEX-II 896FCBGA |
![]() Data Sheet |
![]()
|
|
||||||
![]() |
![]() XC2V1000-4FFG896C |
![]() |
![]() IC VIRTEX-II FPGA 1M 896-FBGA |
![]() Data Sheet |
![]()
|
|
||||||
(China (Mainland))









