Product Summary
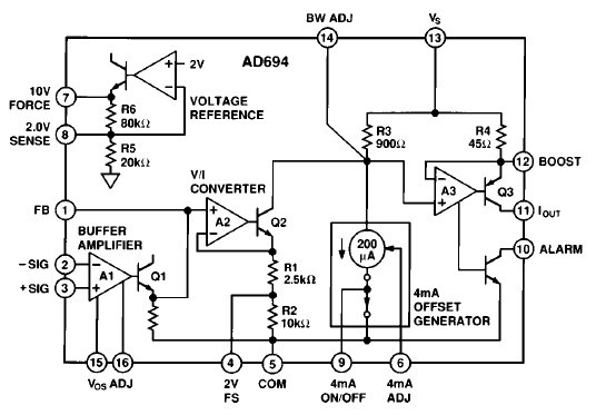
The AD694JN is a monolithic current transmitter that accepts high level signal inputs to drive a standard 4–20 mA current loop for the control of valves, actuators, and other devices commonly used in process control. The input signal of AD694JN is buffered by an input amplifier that can be used to scale the input signal or buffer the output from a current mode DAC. Precalibrated input spans of 0V to 2 V and 0 V to 10 V are selected by simple pin strapping; other spans may be programmed with external resistor.
Parametrics
AD694JN absolute maximum ratings: (1)Supply Voltage: +36 V; (2)VS to IOUT: +36 V; (3)Input Voltage, (Either Input Pin 2 or 3): –0.3 V to +36 V; (4)Reference Short Circuit to Common: Indefinite; (5)Alarm Voltage, Pin 10: +36 V; (6)4 mA Adj, Pin 6: +1 V; (7)4 mA On/Off, Pin 9: 0 V to 36 V; (8)Lead Temperature, 10 sec Soldering: +300℃; (9)Maximum Junction Temperature: +150℃; (10)Maximum Case Temperature, Plastic Package (N, R): +125℃; Cerdip Package (Q): +125℃; (11)Transistor Count: 75 Active Devices.
Features
AD694JN features: (1)4–20 mA, 0–20 mA Output Ranges; (2)Precalibrated Input Ranges: 0 V to 2 V, 0 V to 10 V; (3)Precision Voltage Reference; (4)Programmable to 2.000 V or 10.000 V; (5)Single or Dual Supply Operation; (6)Wide Power Supply Range: +4.5 V to +36 V; (7)Wide Output Compliance; (8)Input Buffer Amplifier; (9)Open-Loop Alarm; (10)Optional External Pass Transistor to Reduce: Self-Heating Errors; (11)0.002% typ Nonlinearity.
Diagrams

| Image | Part No | Mfg | Description | ![]() |
Pricing (USD) |
Quantity | ||||||||||||||||
|---|---|---|---|---|---|---|---|---|---|---|---|---|---|---|---|---|---|---|---|---|---|---|
![]() |
![]() AD694JNZ |
![]() |
![]() IC TRANSMITTER 4-20MA 16-DIP |
![]() Data Sheet |
![]()
|
|
||||||||||||||||
![]() |
![]() AD694JN |
![]() Analog Devices Inc |
![]() IC TRANSMITTER 4-20MA 16-DIP |
![]() Data Sheet |
![]()
|
|
||||||||||||||||
(China (Mainland))










