Product Summary
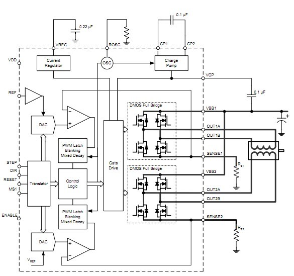
The A3982SLBT is a complete stepper motor driver with built-in translator for easy operation. It is designed to operate bipolar stepper motors in full- and half-step modes, with an output drive capacity of up to 35 V and ±2 A. The A3982SLBT includes a fixed off-time current regulator which has the ability to operate in Slow or Mixed decay modes.
Parametrics
A3982SLBT absolute maximum ratings: (1)Load Supply Voltage,VBB: 35 V; (2)Output Current, IOUT: ±2 A; (3)Logic Input Voltage, VIN: –0.3 V to 7 V; (4)Sense Voltage, VSENSE: 0.5 V; (5)Reference Voltage, VREF: 4 V; (6)Operating Temperature Range, Ambient, TA: –20℃ to 85℃; (7)Junction Temperature, TJ(MAX): 150℃; (8)Storage Temperature, TS: –55℃ to 150℃.
Features
A3982SLBT features: (1)Low RDS(ON) outputs; (2)Automatic current decay mode detection/selection; (3)Mixed and Slow current decay modes; (4)Synchronous rectification for low power dissipation; (5)Internal UVLO and thermal shutdown circuitry; (6)Crossover-current protection.
Diagrams

| Image | Part No | Mfg | Description | ![]() |
Pricing (USD) |
Quantity | ||||||||||||||||||
|---|---|---|---|---|---|---|---|---|---|---|---|---|---|---|---|---|---|---|---|---|---|---|---|---|
![]() |
![]() A3982SLBTR |
![]() |
![]() IC MOTOR DRIVER STEPPER 24-SOIC |
![]() Data Sheet |
![]() Negotiable |
|
||||||||||||||||||
![]() |
![]() A3982SLBTR-T |
![]() |
![]() IC MOTOR DRIVER STEPPER 24-SOIC |
![]() Data Sheet |
![]()
|
|
||||||||||||||||||
(China (Mainland))









