Product Summary
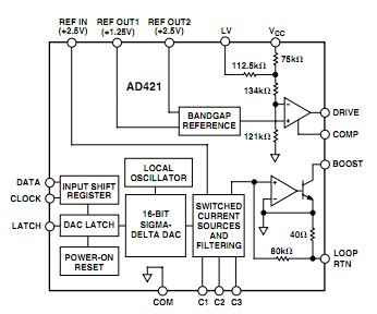
The AD421BR is a complete, loop-powered, digital to 4 mA to 20 mA converter, designed to meet the needs of smart transmitter manufacturers in the Industrial Control industry. It provides a high precision, fully integrated, low cost solution in a compact 16-lead package. The AD421BR is ideal for extending the resolution of smart 4 mA to 20 mA transmitters at very low cost.
Parametrics
AD421BR absolute maximum ratings: (1)DRIVE, BOOST, COMP to COM: –0.5 V to VCC + 0.5 V; (2)LOOP RTN to COM: –2 V to + 0.5 V; (3)Digital Input Voltage to COM: –0.5 V to VCC + 0.5 V; (4)Operating Temperature Range, Commercial (B Version): – 40℃ to +85℃; Storage Temperature Range: –65℃ to +150℃; (5)Junction Temperature: +150℃; (6)Plastic DIP Package, Power Dissipation: 670 mW; (7)θJA Thermal Impedance: 116℃/W; (8)Lead Temperature (Soldering, 10 sec): 260℃ (9)SOIC Package, Power Dissipation: 450 mW; (10)θJA Thermal Impedance: 110℃/W; (11)Lead Temperature, Soldering, Vapor Phase (60 sec): +215℃; Infrared (15 sec): +220℃.
Features
AD421BR features: (1)4 mA to 20 mA Current Output; (2)HART Compatible; (3)16-Bit Resolution and Monotonicity; (4)±0.01% Integral Nonlinearity; (5)5 V or 3 V Regulator Output; (6)2.5 V and 1.25 V Precision Reference; (7)750 μA Quiescent Current max; (8)Programmable Alarm Current Capability; (9)Flexible High Speed Serial Interface; (10)16-Lead SOIC and PDIP Packages.
Diagrams

| Image | Part No | Mfg | Description | ![]() |
Pricing (USD) |
Quantity | ||||||||||||||||
|---|---|---|---|---|---|---|---|---|---|---|---|---|---|---|---|---|---|---|---|---|---|---|
![]() |
![]() AD421BRZRL7 |
![]() |
![]() IC DAC 16BIT LOOP 4-20MA 16SOIC |
![]() Data Sheet |
![]()
|
|
||||||||||||||||
![]() |
![]() AD421BRZRL |
![]() |
![]() IC DAC 16BIT LOOP 4-20MA 16SOIC |
![]() Data Sheet |
![]()
|
|
||||||||||||||||
![]() |
![]() AD421BRZ |
![]() |
![]() IC DAC SRL 16BIT 16-SOIC |
![]() Data Sheet |
![]()
|
|
||||||||||||||||
![]() |
![]() AD421BRRL7 |
![]() |
![]() IC DAC SNGL 16BIT 16-SOIC T/R |
![]() Data Sheet |
![]()
|
|
||||||||||||||||
![]() |
![]() AD421BRRL |
![]() |
![]() IC DAC SNGL 16BIT 16-SOIC T/R |
![]() Data Sheet |
![]() Negotiable |
|
||||||||||||||||
![]() |
![]() AD421BR |
![]() |
![]() IC DAC SRL 16BIT 16-SOIC |
![]() Data Sheet |
![]()
|
|
||||||||||||||||
(China (Mainland))









