Product Summary
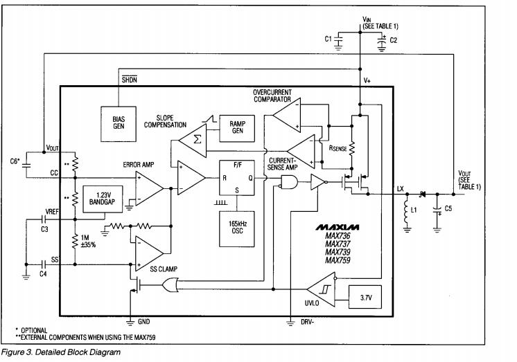
The MAX736EPD is a CMOS, inverting, switch-mode regulator with an intemal power MOSFET. The applications of the device include low-noise analog signal processing circuits, LCD bias supplies, power supplies for ECL, board-level DC-DC conversion, battery-powered equpment and computer peripherals. The MAX736EPD has fixed outputs of -12V, -15V and -5V respectively.
Parametrics
MAX736EPD absoltue maximum ratings: (1)supply voltage: 9.5V, -0.3V; (2)maximum input/output differential: 22V; (3)negative drive voltage: -17V, 0.3V; (4)switch voltage: -22.5V, 0.3V; (5)feedback voltage: ±50V; (6)auxilary input voltages: -0.3V to V++0.3V; (7)peak switch current: 2.5A; (8)reference current: 2.5mA; (9)operating temeprature range: 0 to 70℃; (10)junction temperature: 150℃; (11)storage temperature range: -65 to 160℃; (12)lead temperature: 300℃.
Features
MAX736EPD features: (1)pre-set 5V, 12V, 15V or adjustable outputs; (2)convert positive voltages to negative; (3)1.25W guaranteed output power; (4)83% typlcal efficlency; (5)1.7mA qulescent current; (6)1μA shutdown mode; (7)4V to 15V input votlage range; (8)165KHz current mode PWM, low noise and jitter; (9)undervoltage lockout and soft start protection.
Diagrams

| Image | Part No | Mfg | Description | ![]() |
Pricing (USD) |
Quantity | ||||||||||||
|---|---|---|---|---|---|---|---|---|---|---|---|---|---|---|---|---|---|---|
![]() |
![]() MAX736EPD |
![]() Maxim Integrated Products |
![]() DC/DC Switching Converters 12V- Inverting DC/DC Converter |
![]() Data Sheet |
![]() Negotiable |
|
||||||||||||
| Image | Part No | Mfg | Description | ![]() |
Pricing (USD) |
Quantity | ||||||||||||
![]() |
![]() MAX700 |
![]() Other |
![]() |
![]() Data Sheet |
![]() Negotiable |
|
||||||||||||
![]() |
![]() MAX7000 |
![]() Other |
![]() |
![]() Data Sheet |
![]() Negotiable |
|
||||||||||||
![]() |
![]() MAX7000A |
![]() Other |
![]() |
![]() Data Sheet |
![]() Negotiable |
|
||||||||||||
![]() |
![]() MAX700C/D |
![]() Maxim Integrated Products |
![]() Supervisory Circuits |
![]() Data Sheet |
![]() Negotiable |
|
||||||||||||
![]() |
![]() MAX700CPA |
![]() Maxim Integrated Products |
![]() Supervisory Circuits Integrated Circuits (ICs) |
![]() Data Sheet |
![]() Negotiable |
|
||||||||||||
![]() |
![]() MAX700CPA+ |
![]() Maxim Integrated Products |
![]() Supervisory Circuits Power-Supply Monitor w/Reset |
![]() Data Sheet |
![]()
|
|
||||||||||||
(China (Mainland))










